近日,我校在“AI+信息素养”教学改革与实践领域接连传来捷报。11月7日,全国高校“AI+信息素养”教学改革专题研讨会在山东大学中心校区隆重召开。我校图书馆管进、陈文凯、张伟聪、李梅同志制作的教学课件《Al 赋能文献检索:从入门到精通》获“全国高校AI+信息素养教学改革优秀教学案例/课件”二等奖。

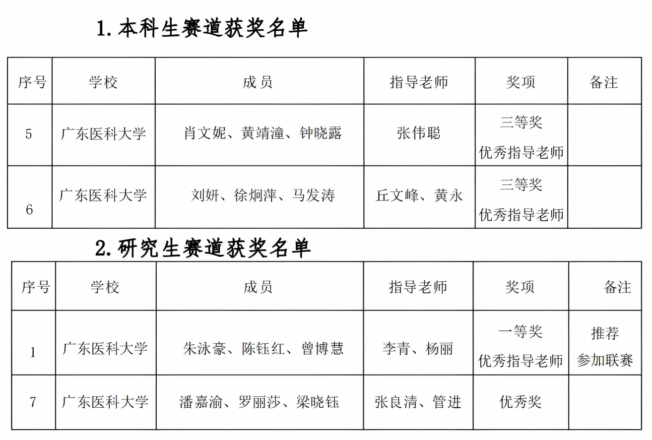
11月18日,2025年大学生“AI+信息素养”大赛(本科生、研究生赛道)广东赛区省赛结果出炉。我校学子凭借扎实的信息素养功底、娴熟的AI工具运用能力及卓越的创新实践思维,表现格外亮眼,共斩获一等奖1项、三等奖2项、优秀奖1项。其中,研究生团队凭借突出实力,成为广东省唯一一支获得11月27日至28日在四川大学举办的全国联赛(研究生赛道)参赛资格的队伍,将代表广东高校在全国舞台上展现我校学子的信息素养风采。

近年来,图书馆始终以师生需求为导向,主动对接AI技术发展浪潮,以《文献检索》《知识产权概论》等课程为基础,通过打造精品教学资源、开设系列专题培训、搭建竞赛实践平台等多元举措,构建起“教学-实践-竞赛”三位一体的“AI+信息素养”培育体系。此次教学与竞赛的双重突破,是对图书馆持续开展师生信息素养培训工作的充分肯定。
未来,图书馆将以此次获奖为契机,进一步优化“AI+信息素养”培养体系,升级教学资源与实训平台,加强与校内外科研机构的合作交流,助力师生在人工智能时代更好地掌握信息技能、提升学术创新能力,为学校“双一流”建设和创新型人才培养提供更坚实的支撑。(文、图/曾小玲 审核/吴汪 复核/周圆 审发/裴金涛)